RouteVolumeSolid Class Referenceabstract
#include <RouteVolumeSolid.h>
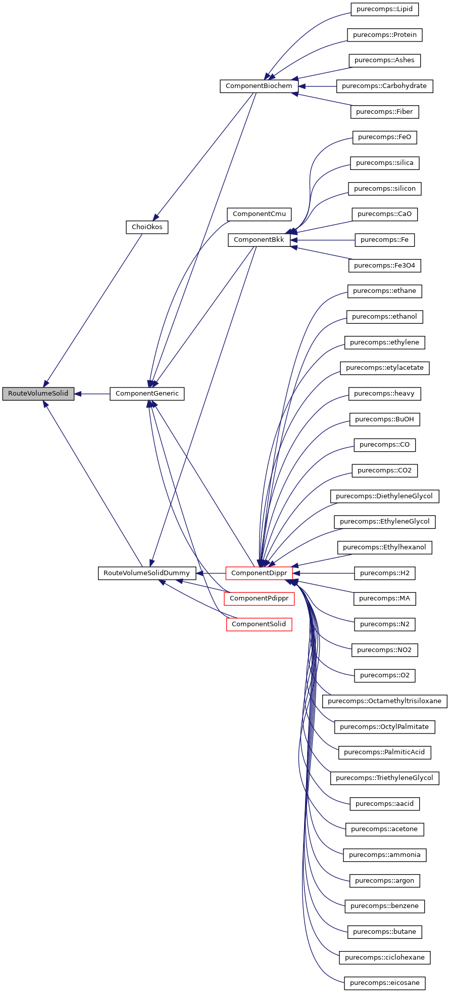
Inheritance diagram for RouteVolumeSolid:

Public Member Functions | |
| virtual Value | rhos (const Value &T, const Value &P, double *derT=nullptr)=0 |
| Molar solid density, kmol/m3. More... | |
Protected Member Functions | |
| virtual | ~RouteVolumeSolid ()=default |
Detailed Description
Abstract interface for the volumetric properties of solids route
#include <libpf/components/RouteVolumeSolid.h>
- Remarks
- Is not an interface for equation of state
- Warning
- Thread safe:
- Extendable:
- Platform dependencies:
Constructor & Destructor Documentation
◆ ~RouteVolumeSolid()
|
protectedvirtualdefault |
Member Function Documentation
◆ rhos()
|
pure virtual |
Molar solid density, kmol/m3.
Implemented in RouteVolumeSolidDummy, and ChoiOkos.
The documentation for this class was generated from the following file: