Calculatable Class Referenceabstract
Abstract mixin with the interface that has to be implemented by a Model capable of being solved both in simultaneous and in sequential mode. More...
#include <Calculatable.h>
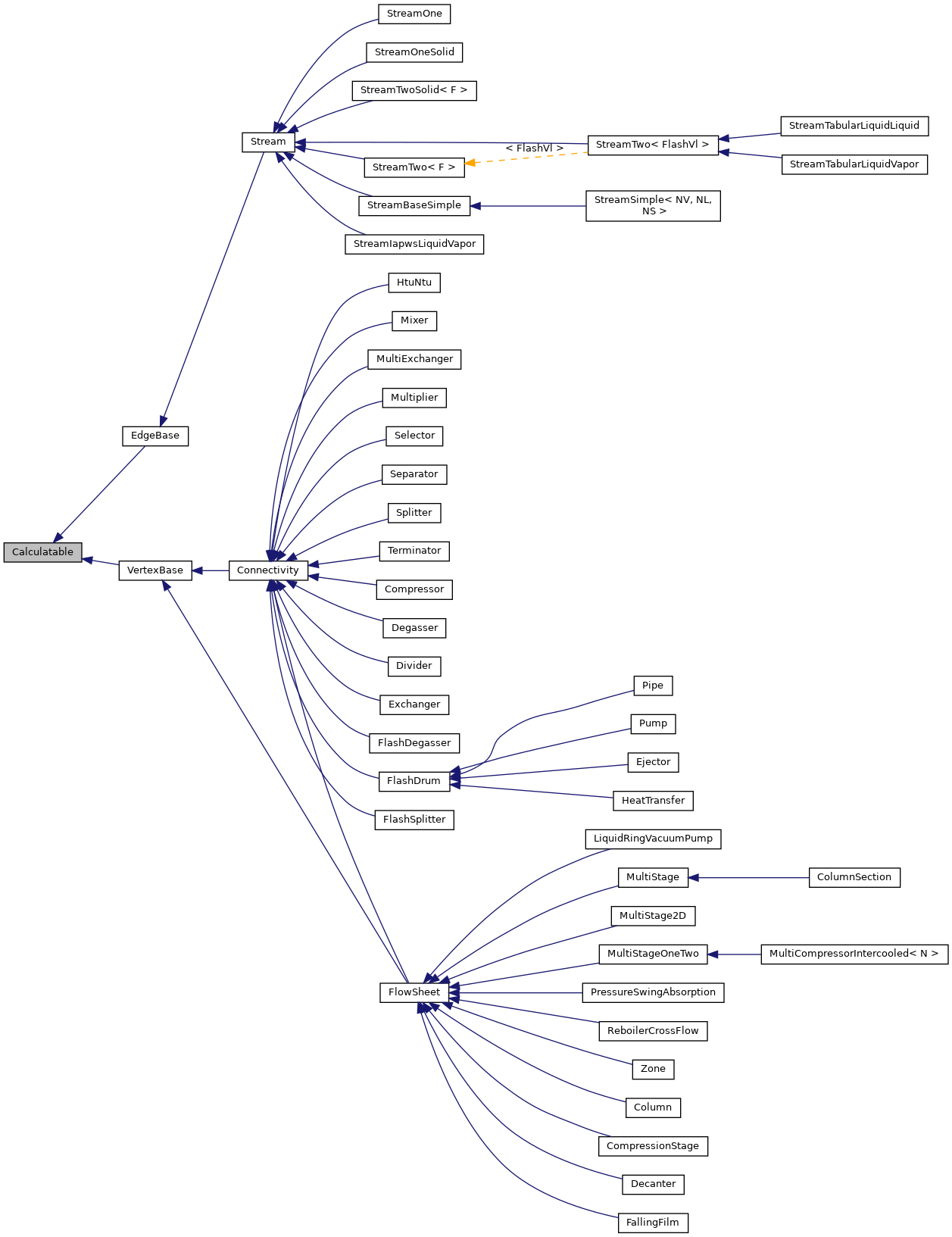
Inheritance diagram for Calculatable:

Public Types | |
| enum | SolutionMode { Null = 0 , sequential , simultaneous , singlePassSimultaneous } |
Public Member Functions | |
| virtual void | go (SolutionMode solutionMode, int level)=0 |
Protected Member Functions | |
| virtual | ~Calculatable ()=default |
Detailed Description
Abstract mixin with the interface that has to be implemented by a Model capable of being solved both in simultaneous and in sequential mode.
Member Enumeration Documentation
◆ SolutionMode
Constructor & Destructor Documentation
◆ ~Calculatable()
|
protectedvirtualdefault |
Member Function Documentation
◆ go()
|
pure virtual |
Calculate the Model
- Parameters
-
solutionMode solution mode to use level used for indenting
Implemented in Terminator, Stream, Compressor, Degasser, Divider, Exchanger, FlashDegasser, FlashDrum, FlashSplitter, HeatTransfer, HtuNtu, Mixer, MultiExchanger, Multiplier, Pipe, Pump, Selector, Separator, Splitter, and FlowSheet.
The documentation for this class was generated from the following file: